时间飞逝,转眼间2024年已经来临,已经那么2024有啥好的保险?下面我们对不同险种2024年比较好的保险做一个简单介绍。
2024年意外险比较好的产品包括平安小顽童5号少儿意外险、小蜜蜂3号综合意外险、人保大护甲5号意外险,这里主要介绍小蜜蜂3号综合意外险:
小蜜蜂3号综合意外险一共有四个版本,分别是经典版、典藏版、尊享版和至尊版,其中经典版和典藏版适合18-60周岁人群投保,而尊享版和至尊版的最高投保年龄为55周岁,1-3类职业可投保,保障期限为一年,保障责任全面丰富,包括意J9九游会官方品牌外身故/伤残、意外医疗、意外住院津贴、猝死保障、特定交通意外身故/伤残、特定传染病以及救护车费用,具体如下:
2024年医疗险里面比较好的有蓝医保长期医疗险、金医保百万医疗险、长相安长期医疗险等,这里主要介绍蓝医保长期医疗险:
蓝医保长期医疗险是太平洋健康推出的一款百万医疗险,投保年龄为出生满30天-65周岁,无论是老人还是小孩,都可以投保,这款产品的优势在于保证续保时间长达20年,并且保险责任全面,院外特药保障写进条款,此外,还提供了重疾就医绿通、医疗费用垫付等实用的服务,大大增加了保单的实用性。在免赔额设置上,该产品支持家庭共享1万免赔额,只要累计费用超过1万元均可报销。
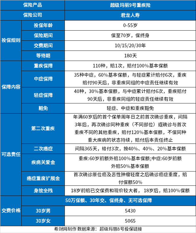
2024年重疾险里面比较好的有超级玛丽9号、人保i无忧2.0、达尔文8号领航版等,这里主要介绍超级玛丽9号重疾险。
超级玛丽9号重疾险由君龙人寿保险公司承保,投保年龄为0-55岁,保障期J9九游会官方品牌限可选保至70岁和保终身,基础保障责任涵盖重疾、中症、轻症保障和保费豁免保障,此外,可选保障中包含了二次重疾,而且可以保同一种重疾,赔付比例能达到120%保额,若附加疾病关爱金选项,60岁前出险还可获得额外赔付,并且这款产品在癌症方面,设置了重度医疗津贴和重度扩展金,对癌症患者十分友好,是一款高性价比产品。
风险提示:希财网作为财金知识服务平台进行信息发布,不对任何投资人及/或任何交易提供任何担保,无论是明示、默示或法定的。希财网提供的各种信息及资料(包括但不限于文字、数据、图表及超链接)仅供参考(如:历史或预期收益不代表实际收益),不作为任何法律文件,亦不构成任何邀约、投资建议或承诺,投资人应依其独立判断做出决策。投资人据此进行投资交易而产生的风险等后果请自行承担,希财网不承担任何责任。
信息来源:本文中引用的各种信息及资料(包括但不限于文字、数据、图表及超链接等)均来源于君龙人寿、太平洋人寿、该信息及资料的相关主体(包括但不限于公司、媒体、协会等机构)的官方网站或公开发表的信息。

联系我们
电话:021-53530365
手机:13255869669

公司地址
地址:中国(上海)自由贸易试验区新金桥路58号16E室

公司名称
J9九游会官网